招商中心
适用于联众药械圈小程序,可发布和管理招商产品,查看代理申请等。
药直聘
适用于药直聘小程序,可发布和管理招聘职位,查看简历申请等。

联众药械圈 - 会员中心

切换账号密码登陆

联众药械圈 - 会员中心

切换手机验证码登陆

联众药直聘 - 会员中心

切换账号密码登陆
知名药企,买下6个大品种

时间:2020-09-15 09:03 │ 来源:赛柏蓝 │ 阅读:1244

 1  
知名药企,买了6个大品种

近日,方盛制药发布公告称,方盛制药与湖南康尔佳制药签订了《药品品种转让协议书》。

公告显示,方盛制药决定以人民币700万元受让“肠康胶囊”、“维生素C泡腾颗粒”、“通脉口服液”、“六味地黄胶囊”、“银黄颗粒”、“阿胶三宝 膏”等6个药品品种的所有权(包括但不限于该品种的研制原始资料、药品处方、 生产工艺和质量标准、再注册资料及新药证书等生产技术和知识产权)。

具体品种受让金额如下:



由于这些品种属于公众知晓度高、市场销量大的品种,除了肠康胶囊为全国独家剂型(肠康片已获得生产批文的企业有5家),其余产品在市场上的生产厂家都较多。

这些品种销售数据如下(部分公司无法从公开渠道获悉相关数据):


方盛制药在公告中表示,公司以“药品上市许可持有人制度”为契机,积极储备具有 发展潜力的药品品种,丰富公司产品线,有利于推动产业链整合和产业扩张,促进公司快速做大做强。

据了解,在收购品种的同时,方盛制药此前还在对外转让销售额占营收比很小的品种。例如在去年6月分别以1195万元、935万元的价格,将复脉定胶囊及全国独家剂型清脑降压颗粒的药品生产技术转让给大宋制药;今年6月,其控股子公司湘雅制药以381万元的价格,转让健胃愈疡颗粒的药品生产技术给湖南奥维康医药。

实际上,对于中药企业来说,2020年是非常艰难的一年。

据川财证券报告显示,从2020年上半年上市医药企业来看,医药行业结构分化,受疫情影响,2020年上半年,医疗器械公司营业收入提升较大,同比增长39.61%,化学原料药同比增长4.74%,医疗服务同比上涨4.11%,医药商业、生物制品、化学制剂分别同比下滑1.39%、3.63%、8.98%,中药方面下滑更是多达9.94%。

根据同花顺数据显示,同花顺行业分类下,中药分类企业68家,仅17家企业营业总收入同比增长,占比25%,仅部分以岭药业、佛慈制药等涉新冠肺炎疫情用药企业收入增幅明显。有75%的企业收入负增长,中药行业承压依然明显,下行压力依旧较大。


 2  
出售子公司,多次挂牌未成功


近日,莱美药业发布公告称,将结合市场情况继续在重庆产权交易网转让公司直接或间接持有的4家子公司股权。而这已是莱美药业第8次公开挂牌转让子公司股权。



据了解,自2月11日挂出资产转让公告后,这已是莱美药业第8次尝试挂牌。公告显示,公司通过公开挂牌转让的首次挂牌价格不低于交易标的股权评估值的70%,并授权董事会根据实际情况下调挂牌价格,下调幅度不超过首次挂牌价格的50%。


初次挂牌是在3月23日至3月27日,公司将直接或间接持有的湖南康源100%股权、四川禾正100%股权、莱美金鼠70%股权和莱美健康60%股权委托重庆联合产权交易所初次公开挂牌转让,挂牌价约为3.30亿元。


从公司2020年半年报来看,此次被转让股权的4家子公司中,仅四川禾正一家盈利(上半年净利润264万元),其余3家皆处于亏损状态(上半年湖南康源亏损1742万元、莱美健康亏损148万元、莱美金鼠亏损195万)。


莱美药业在2020年半年报中表示,本次挂牌是为避免中恒集团与公司及下属子公司产生同业竞争,集中核心资源围绕公司战略发展规划,拟对可能产生同业竞争问题以及不符合未来战略规划的子公司股权进行处置。公司后续将根据实际情况积极采取多种方式对相关资产进行处置,处置方式包括但不限于公开挂牌转让、引入战略投资者、出售部分资产相结合等方式,以进一步优化公司资产结构。


多次转让未果,以及从转让的四家子公司表现来看,让大家对该交易未来的走向以及成功后最终的交易价,都打了很大的问号。但毫无疑问,公司对“瘦身”和聚焦核心领域发展的意向是非常坚决的。


在剥离非核心业务的同时 ,莱美药业也在进一步聚焦核心发展领域。今日(9月14日),莱美药业发布《关于公司与武汉友芝友生物制药有限公司签订 <战略合作协议>的公告》。



根据公告,莱美药业拟通过新设股权投资基金直接投资友芝友生物,进一步加强深度合作,股权投资基金增资友芝友生物后,友芝友生物将其正在研究开发的眼科类用药 Y400(anti-VEGFA×anti-ANG2 BsAb)湿性黄斑变性(nAMD)双特异 抗体药物在中国区(含中国大陆、香港特别行政区、澳门特别行政区、台湾地区)的优先销售代理权授予莱美药业或其指定关联方,具体授权事项以正式签订的协议为准。


此外,莱美药业将利用产业经验及资源优势,积极与友芝友生物探索进一步深度合作的方式,包括但不限于合作拓展创新性研发项目,双抗产品的市场代理销售等。


  
多家药企出售旗下资产


今年以来,已有10余家知名药企在积极“瘦身”,他们有的出售子公司,有的出售产品,有的拍卖资产,大多数的初衷都是为了聚焦主业、盘活资金。


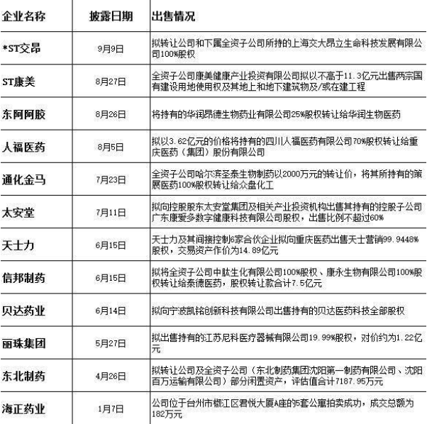
近日,*ST交昂披露,拟通过上海联交所公开挂牌竞价,转让公司和下属全资子公司上海交大昂立生物制品销售有限公司所持上海交大昂立生命科技发展有限公司100%的股权。



据了解,上海交大昂立生命科技发展有限公司成立于2002年12月6日,注册资本2700万元,由交大昂立持股97%,上海交大昂立生物制品销售有限公司持股3%。2017年,交大昂立向生命科技公司增资7000万元。经营范围包括生物、医药、保健食品等专业领域内的技术开发、技术咨询、技术服务、技术转让,医疗器械经营,药品批发,药品零售,翻译服务,票务代理等。


公告显示,本次交易事项有利于优化公司资产结构,有效回笼资金,提高资产运营效率,以集中资源强化公司核心竞争力,进一步增强公司的持续经营能力,从而推动公司调整转型的顺利实施。


除上述公司,今年以来,已有十余家医药企业出售旗下资产,包括康美、东阿阿胶、人福医药、通化金马、太安堂、天士力、信邦制药、贝达药业、丽珠集团、东北制药、海正药业等等。



这些药企出售资产有的是出于回笼资金,减少债务负担;有的是“瘦身”聚焦主业,满足主营业务扩张。除出售资产之外,也有药企是通过收购品种来丰富自身的产品线,通过并购加强自身优势,扩张企业版图。


疫情叠加医改政策影响下,事实上,受新冠疫情的影响,整个医药行业都面临巨大的挑战。中医药行业承压较为明显,辅助用药控费及新药申报审批等政策,均需要中药企业对原有经营策略进行较大调整。


在后疫情时代,对医药行业来说是挑战也是机遇。无论是化药企业还是中药企业,都必须及时调整战略,聚焦核心业务,提高企业研发能力,跟随行业的步伐,才能在发展的道路上越走越远。

评论区