中药研发究竟为什么那么难?
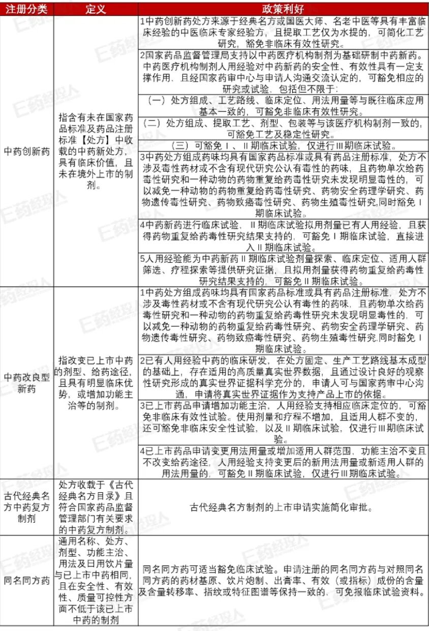
2020年9月28日,国家药监局发布了《中药注册分类及申报资料要求》。其中对于中药创新药、中药改良型新药、古代经典名方中药复方制剂等三个属于中药新药的注册类别进行了明确的定义,同时亦对中药注册申报资料的相关内容进行了明确。

而这也是继今年4月底国家药监局综合司就《中药注册管理专门规定(征求意见稿》等六个文件向行业征求意见以来,关于中药注册的又一份重要文件。
应该说,近年来国家政策层面对于中药新药研发的支持力度并不薄弱,多个政策文件中都能体现出当下对于中医、中药的重视程度。但一个不得不承认的尴尬现实则是,中药新药研发始终处于一个难产的状态。
具体来说,中药研发的难主要是在结合中药的特点上。既要保证中药传承,又得要体现现代化新药的创新。
与此同时,中药研发的难还重点体现在药品注册申报上。早在2012年,彼时化学药品和生物制品行业都反映最大的压力是审评排队的时间压力,但对于中药来说速度慢却并不是主要压力,更直接的压力来自于中药的新药申请本来就少。
来自CDE的数据显示,2014年,化学药审评任务接收量明显增加,较2011-2013年年均化药审评任务接收量增幅近30%,占年度审评任务接收总量近90%。但中药审评任务的接收量却长期处于下降状态。
这种情况一直到2018年才略有好转。2018年,中药药品注册申请任务受理量有较大幅度增长,较2017年增长了30%。药审中心受理1-6类中药新药注册申请共37个品种,其中,受理中药新药上市申请(NDA) 8个品种,较2017年增长了7倍(由此反推,2017年中药新药NDA申请只有1个)。受理中药的新药临床试验(IND)29个品种,且有1个品种为1类中药创新药IND申请。
值得注意的是2018年首次申报的新适应症中药新药临床试验申请明显增多,如新生血管性年龄相关性黄斑变性、地中海贫血、中风后抑郁、脊髓型颈椎病、急性单纯性阑尾炎等。
但即便如此,整体来看,中药的新药获批2012年至2018年也维持在一个每年获批不会超过2个的状态。

数据来源:CDE
暂且不提中药新药研发难度大,从方向上来看,2012年以来CDE一直在推的中药方向大概有以下几点:1、中药临床特点的创新,现代中药有效性及安全性的评价体系。在中药新药的审评中,充分考虑其临床应用价值及疗效特点,加强对于中药新药临床有效性假设及研究逻辑的审评,推动中药临床试验从验证性研究向探索性研究的转变。关注临床试验用样品、毒理试验用样品与大生产样品质量的一致性,重视中药安慰剂的质量。起草各类临床研究技术指导原则,例如2014年完成了《中药新药治疗恶性肿瘤临床研究技术指导原则》(征求意见稿),2017年与中国中医科学院西苑医院合作完成5个中药新药临床研究指导原则的制订工作,2018年滚动启动了40个中药药学、临床研究技术指导原则,完成并经国家局发布了《中药药源性肝损伤临床评价指导原则》《证候类中药新药临床研究技术指导原则》。通过政策引导、沟通交流以及指导原则制修订等工作,推动中药申报适应症向中医药临床优势病种、以及临床缺乏有效治疗手段的适应症和未被满足的临床需求转移。主要针对中药成分复杂,需要全过程控制质量的特点,强调以保证药品质量的稳定均一为核心,要求工艺研究应充分反映规模化生产的可行性。结合工艺路线的特点,增加质量标准的全面性。工艺研究应与临床疗效和质控体系结合,保证上市后产品不同批次间质量的一致性。把握不同类型中药的特点。积极探索中药创新研发评价的思路和策略。对于有效部位、有效成分新药,重点关注其立题依据及安全性研究;对用于中医优势病种及非优势病种的中药复方新药,根据其人用经验,探索进行有效性的差异化评价。4、药材资源的溯源和利用,积极推动濒危野生药材的可持续利用等。根据药材质量波动较大的特点,推动以饮片均化投料的方式提高中药不同批次间质量的一致性。对于中药注射剂,严格控制安全风险,体现临床优势。2013年CDE针对中药注射剂高风险品种,组织召开了专题会,并将专家共识“关于中药注射剂临床安全性研究与评价关键问题的考虑”等上网公布,明确了中药注射剂的有效性、安全性研究评价的关键点,以降低和控制中药注射剂品种的研发风险。2017年研究启动中药注射剂再评价工作,制定再评价技术指导原则。不断丰富药品品种档案,建立完善包括生产工艺、处方、原辅料包材、质量标准、说明书、上市后安全性信息、工艺变化等信息的数据库。2018年批准了多个儿科常见病、多发病中药新药的临床研究、增加儿童用药人群等补充申请、儿童用药的改剂型,并积极探索儿童临床试验的研究策略。2018年起草《古代经典名方中药复方制剂物质基准及制剂的申报资料要求》,支持中药传承。值得注意的是,根据此次新规,对于古代经典名方中药复方制剂,药监局不再审核发布“经典名方物质基准”统一标准,这意味需要企业自己摸索后直接提出古代经典名方中药复方制剂的上市许可申请。标准不确定的情况下,在研的企业都很有可能走无用功,研究成本更高。对于代经典名方中药复方制剂的政策支持在2019年的《中华人民共和国药品管理法》、2020年的《药品注册管理办法》所相关的法规和配套政策都得到体现。2019年的《中华人民共和国药品管理法》第四条和第十六条明确规定“国家发展现代药和传统药,充分发挥其在预防、医疗和保健中的作用。国家保护野生药材资源和中药品种,鼓励培育道地中药材,“国家鼓励运用现代科学技术和传统中药研究方法开展中药科学技术研究和药物开发,建立和完善符合中药特点的技术评价体系,促进中药传承创新。”2020年《药品注册管理办法》第十九条也提到了“国家药品监督管理局支持中药传承和创新,建立和完善符合中药特点的注册管理制度和技术评价体系,鼓励运用现代科学技术和传统研究方法研制中药,加强中药质量控制,提高中药临床试验水平。中药注册申请,申请人应当进行临床价值和资源评估,突出以临床价值为导向,促进资源可持续利用。”从药材的种植到药材的成分、药理、临床研究,整个中药研发过程都需要投入研究,整个研发的耗时比化学新药还要长,但是销售收入回报远远不及化学仿制药。中药最赚钱的产品“中药注射剂”的注册上市要求被“严控”后,中药口服药较难出现“中药注射剂”那样的过20亿的重磅炸弹,上量慢,企业对中药研发的热情开始消退。化学仿制药可以“躺赢”的时代,药品企业会更倾向于投资化学仿制药,于是就会出现这边厢化学仿制药的申报过热,中药的研发却陷入低潮的境况。2020年,生物类似药的高水平重复投入后还是有可能要面临带量采购,化学新药面临医保谈判压力,化学仿制药已进入带量采购悬崖式降价时代,国家对中药研发政策的倾斜,中药的研发热似乎重新兴起。日前国家药监局发布的《中药注册管理专门规定(征求意见稿)》等六个文件,更是利好中药。临床研究一直被认为是中药研究的最大拦路虎,从《中药注册管理专门规定(征求意见稿)》可见中药将全面认可使用人用经验证据。所谓的中药人用经验是指在长期临床实践中积累的用于满足临床需求,具有一定规律性、可重复性的关于中医临床诊疗认识的概括总结。申请注册的中药具有人用经验的,可根据人用经验对药物安全性、有效性的支持程度,合理减免相应的申报资料。但是,通常可豁免的只是Ⅰ期、Ⅱ期临床,临床成本最高的Ⅲ期临床验证还需要做。

中药材的质量研究是目前除了临床的最大拦路虎。
除了常见的处方组方研究尽量不要涉及毒性药材或含有现代研究公认有毒性的药味,处方的药材基原、饮片炮制、出膏率、有效(或指标)成份的含量及含量转移率、指纹或特征图谱等数据研发需要研究透彻以外,2020年版药典对中药的高要求再一次提升了门槛。
2020年版药典加强了对药材饮片重金属及有害元素、禁用农药残留等有毒成分的控制。中药材与饮片专属性鉴别方法方面,部分产品制定了与临床疗效相关的成分含量控制。中药注射剂对应的药材提取物有相关的有关物质质控限制,例如三七总皂苷的注射剂有关物质研究包括蛋白质、鞣质、树脂、草酸盐和钾离子的检测。
有效性方面,2020药典建设和完善了中药材与饮片专属性鉴别方法,部分产品制定了与临床疗效相关的成分含量控制,2020年版药典不少药品都加入了指纹特征图谱,例如人参总皂苷。这意味药材的质量可控和可及性都成为了中药研发的新的难度。有传闻指,为了保证药材来源和地道性,未来还有可能引进DNA检测的手段提高质量标准。
《中药新药质量研究技术指导原则(征求意见稿)》更是提出了应关注特殊情况下的药材质量问题,如处方中含有动物药味,应关注引入病原体的可能性;同时,应关注动物药味中激素、抗菌素使用的问题,以及一些药材霉变产生的真菌毒素污染等,必要时建立专门的安全性控制方法;处方若含雄黄、朱砂等矿物药时,还应研究可能存在的不同金属价态对安全性的影响,必要时制定合理的限量要求。
从单一植物、动物、矿物等物质中提取得到的提取物及其制剂在制备过程中有目的地富集了与药效有关的化学成分/成分群,应重点系统研究提取物的组成、含量及其比例,并通过单一成分含量、大类成分含量及组成、指纹/特征图谱等多种方式予以充分表征。同时还应对提取物中有效成分之外成分的种类和含量进行研究,以保证药用物质稳定可控。
质量标准的提升对于产品的准入有一定的限制作用,然而,控制种植的基地的门槛,非种植基地的药材不得进入市场流通,是不是可以更方便做药材的追溯系统?