时间:2020-11-21 09:21 │ 来源:赛柏蓝器械 │ 阅读:1269

11月19日,江苏省医保局发布《江苏省第四轮公立医疗机构医用耗材联盟带量采购公告(二)》显示,将对干式胶片(激光、热敏)、吻合器(管型/端端吻合器、痔吻合器、开放直线型切割吻合器及钉匣)进行带量采购。
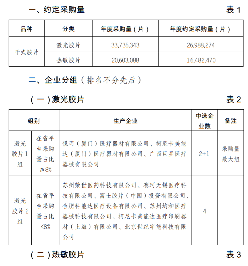
同时公布了相关生产企业名单其中:
吻合器涉及强生、柯惠、上海逸思、常州市康迪、威海威高富森、重庆迈科唯、重庆迈科唯等械企;
干式胶片涉及锐珂医疗、柯尼卡美能达、富士胶片、爱克发医疗等企业。
对于本次带量采购的规则,上述公告显示,本次联盟带量采购以分组对应的企业代表品为谈判单元。根据省平台数据和相关技术要求,确定该组企业代表品组成和基准价。代表品基准价根据省内设区市挂网价调平后价格测算。
参加企业根据分组报代表品价格,按代表品最终报价由低至高确定本组中选企业,中选企业在本组范围内的所有产品(不限规格、型号)均为中选并保证供应。
根据代表品基准价与该企业最终报价计算降幅,按此降幅确定中选产品价格,且中选价格不得高于该产品在全国各省级挂网价格(含带量采购中选价格)和省内公立医疗机构实际最低采购价格,若高于两者价格之一的,按最低价执行。

据赛柏蓝器械梳理,在此之前,江苏省已完成三次带量采购,耗材最高降价幅度达86.4%
根据南京日报消息,2019年7月31日,江苏省首次耗材联盟谈判结果公布,冠脉支架按单个品种谈判,中选品种平均降幅51.01%,最高降幅66.07%;起搏器按生产企业谈判,中选企业涉及品种平均降幅15.86%,最高降幅38.13%。
2019年9月29日江苏省完成第二次耗材联盟谈判,最终血管介入球囊类平均降幅为74.37%,最大降幅为81.05%;骨科人工髋关节类平均降幅为47.20%,最大降幅为76.70%;眼科人工晶体类平均降幅为26.89%,最大降幅38%。
今年8月25日,根据中国江苏网消息,江苏省第三轮高值医用耗材联盟带量采购产品价格大幅下降:初次置换人工膝关节平均降幅67.3%,最大降幅81.9%;人工硬脑(脊)膜平均降幅68.9%,最大降幅81 %;疝修补材料平均降幅75.9%,最大降幅86.4%。
除了江苏省前三次次带量采购,本次即将降价的吻合器,也是近期各省频繁带量采购的品种,有单品降价幅度超过95%。
如今年8月,重庆市、贵州省、云南省、河南省医用耗材联合带量采购拟中选结果公布,其中吻合器18个分组,31个产品确定为拟中选产品,平均降幅达73.13%,最高降幅为97.76%。
其中某国内知名吻合器厂家的产品,从各省最低价5500元降到123元,另一款产品从4000多元降到100元左右。参与本次带量采购的两位械企相关负责人对赛柏蓝器械表示,这类吻合器的生产成本在250元到300元之间,很难低于200元。
另外,湖南省对吻合器的带量采购也即将开始,11月11日,湖南省医保局发布《湖南省2020年度医疗机构部分医用耗材集中带量采购方案》。
具体采购品种包括吻合器类(腔镜吻合器及钉匣/钉仓、开放手术直线切割吻合器及钉匣/钉仓、管型吻合器、痔疮吻合器)、骨科创伤类(接骨板及配套螺钉、髓内钉及附件)、冠脉扩张球囊类等3大类医用耗材。
附件:
干式胶片:
吻合器: