招商中心
适用于联众药械圈小程序,可发布和管理招商产品,查看代理申请等。
药直聘
适用于药直聘小程序,可发布和管理招聘职位,查看简历申请等。

联众药械圈 - 会员中心

切换账号密码登陆

联众药械圈 - 会员中心

切换手机验证码登陆

联众药直聘 - 会员中心

切换账号密码登陆
最新榜单公布,139个药上榜(附名单)

时间:2020-12-11 17:17 │ 来源:赛柏蓝 │ 阅读:1233

最新榜单公布!看看你家家产品上榜了吗


12月9日,2020全国医药经济信息发布会暨米房会年于广州开幕。会上,2020“中国医药·品牌榜”正式发布。


 
赛柏蓝了解到,本次“中国医药·品牌榜”分为“医院终端”、“基层终端”、“零售终端”和“锐榜”四个榜单,共有139个药品上榜,再次展示了中国品牌的力量。

据了解,入选2020“中国医药·品牌榜”主要参考指标为:

1、产品在三大终端近三年(2017年-2019年)的销售金额及成长性,即近三年临床医生和消费者的最终选择需求所决定的三大终端定量数据来刚性统计;
2、2020年10月2日-10月8日,在米内网发布的2020“中国医药·品牌榜”微信投票中,选出得票数靠前的终榜品牌名单。

当前中国医药健康产业发展已经步入改革转型的关键阶段,行业在新形势的推动下正经历“新陈代谢”的变化,我们迈向未来的意志坚定不移,但也需要源源不断的动力,创新将成为我们擎动产业变革的攻坚利器。

今年,我们经历了新冠疫情的冲击,但也可以视之为对产业的考验和磨砺,我国医药健康行业转型升级经历风雨而不惧,未知并不可怕,正因为创新驱动是企业最核心的动力。

随着医改的不断推进,医药行业被重新定义,产业自发转入高质量发展,创新驱动成为行业新标杆,高质量发展成为行业增长的引擎。对药企而言,未来面临的机遇和挑战并存,同时也给众多医药品牌带来了腾飞的契机。
 
我们期待,未来中国医药品牌的发展,能给我们带来更多的惊喜和荣耀。




附:2020“中国医药·品牌榜”

2020“中国医药·品牌榜”医院终端榜单


图片


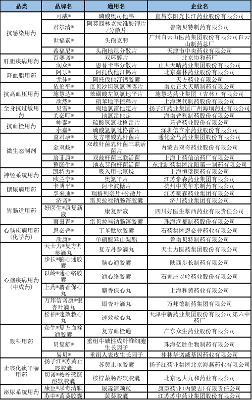
2020“中国医药·品牌榜”零售终端榜单

图片


2020“中国医药·品牌榜”基层终端榜单

图片


2020“中国医药·品牌榜”锐榜榜单

图片



评论区